Mazda разработает мотор с тройным наддувом
21 августа 2017 года | В мире
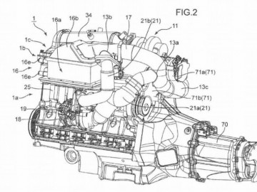
Компания Mazda зарегистрировала в патентном бюро США новый турбомотор. Заявка была подана в январе 2017 года и теперь появилась открытом доступе, сообщает .
Система включает в себя две обычные турбины и один электрический нагнетатель. Последний будет работать при низких оборотах двигателя, пока выхлопные газы не раскрутят турбины до необходимого уровня. Таким образом, нагнетаемый воздух будет попадать в камеры сгорания даже на малых скоростях.
Предположительно, Mazda задействует фирменную систему рекуперации энергии i-Eloop. Как и все подобные системы, она преобразует и аккумулирует энергию, вырабатываемую при торможении (которая после используется различным электрооборудованием автомобиля).
Станет ли новая разработка серийной – неизвестно.
